请选择 进入手机版 | 继续访问电脑版

科研局

 找回密码
 立即注册
查看: 709|回复: 4

Z7.上市公司供应链数据

[复制链接]

32

主题

62

帖子

239

积分

版主

Rank: 7Rank: 7Rank: 7

积分
239
发表于 2026-1-18 17:21:26 | 显示全部楼层 |阅读模式
本帖最后由 清华学部 于 2026-3-21 18:14 编辑

数据时间区间:2001-2026年
数据齐全度:非常齐全
计算方法:有详细的计算方法
数据来源:权威来源,里面有附带
参考文献:有权威参考文献
使用情况:很多学者、同学、老师已经在使用

中国上市公司供应链研究数据库(Supply Chain Research Database of Chinese Companies,SCRD)基于对上市公司财务报告的分析建立的研究上市公司供应商和客户的专业数据库。

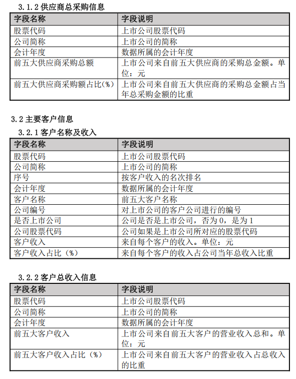
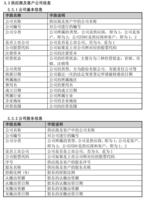
SCRD包含中国上市公司供应商信息、客户信息、供应商及客户公司信息三个模块,共8张表。其中,供应商信息包括前五大主要供应商名称及采购额、供应商总采购信息;客户信息包括前五大主要客户名称及收入额、客户总收入信息;供应商及客户公司信息包括公司基本信息、股东信息、对外投资、主要人员。SCRD包括2001年至今上市公司的供应商和客户信息。

数据下载:点击这里


内容介绍
1.png
2.png
3.png
4.png

数据示例
5.png
6.png


回复

使用道具 举报

0

主题

4

帖子

10

积分

新手上路

Rank: 1

积分
10
发表于 2026-3-21 18:04:07 | 显示全部楼层
数据是否齐全?是否已经更新?
回复

使用道具 举报

32

主题

62

帖子

239

积分

版主

Rank: 7Rank: 7Rank: 7

积分
239
 楼主| 发表于 2026-3-21 18:15:21 | 显示全部楼层
非常欢迎您使用我们清华的数据!我们的数据非常齐全,全部已更新到最新。
回复

使用道具 举报

0

主题

4

帖子

12

积分

新手上路

Rank: 1

积分
12
发表于 2026-3-22 19:00:06 | 显示全部楼层
确实是通过上市公司的年报整理出来的,数据十分完整,也带有详细介绍
回复

使用道具 举报

32

主题

62

帖子

239

积分

版主

Rank: 7Rank: 7Rank: 7

积分
239
 楼主| 发表于 2026-3-22 19:01:23 | 显示全部楼层
非常欢迎您使用我们清华的数据!感谢您的支持!
回复

使用道具 举报

您需要登录后才可以回帖 登录 | 立即注册

本版积分规则

手机版|科研局数据网

Email:keyanju@163.com

版权所有 © 科研局 保留所有权利

京ICP备05072735号 京公网安备11010502030146号

科研局

学部QQ:1570962499

http://keyanju.com-科研局官方网站

提供最新的官方科研数据、科研信息

快速回复 返回顶部 返回列表