请选择 进入手机版 | 继续访问电脑版

科研局

 找回密码
 立即注册
查看: 692|回复: 4

Z8.绿色金融全套数据

[复制链接]

32

主题

62

帖子

239

积分

版主

Rank: 7Rank: 7Rank: 7

积分
239
发表于 2026-1-18 18:53:19 | 显示全部楼层 |阅读模式
本帖最后由 清华学部 于 2026-3-21 18:12 编辑

数据时间区间:2005-2026年
数据齐全度:非常齐全
计算方法:有详细的计算方法
数据来源:权威来源,里面有附带
参考文献:有权威参考文献
使用情况:很多学者、同学、老师已经在使用

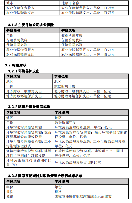
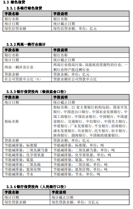
绿色金融研究数据库(Green Finance Research Database,GFRD)是基于我国坚持绿色发展理念,推进生态文明建设,考察金融领域的绿色发展情况而构建的专业数据库。GFRD囊括四大模块:绿色保险、绿色财政、绿色信贷和绿色债券。其中,绿色保险主要展示了各省、地级市和保险公司的农业保险情况;绿色财政则从地方财政环保支出、环境治理投资以及国家节能减排财政政策展示了财政领域对于绿色发展的支持;绿色信贷包括主要上市银行、银保监会和人民银行对于绿色信贷的披露和统计情况;最后,我们根据债券所投资行业,总结了当前中国绿色债券的发行情况。


数据下载:点击这里


内容介绍
1.png
2.png
3.png
4.png

数据示例
5.png
6.png


回复

使用道具 举报

0

主题

3

帖子

8

积分

新手上路

Rank: 1

积分
8
发表于 2026-3-21 17:59:49 | 显示全部楼层
想问问是不是表格里面的指标都有呢?全不全?
回复

使用道具 举报

32

主题

62

帖子

239

积分

版主

Rank: 7Rank: 7Rank: 7

积分
239
 楼主| 发表于 2026-3-21 18:19:20 | 显示全部楼层
非常欢迎您使用我们清华的数据!里面的所有指标我们都是有的,确保齐全完整。
回复

使用道具 举报

0

主题

3

帖子

8

积分

新手上路

Rank: 1

积分
8
发表于 2026-3-22 18:49:38 | 显示全部楼层
刚好需要绿色金融的数据,比较喜欢的是这份数据的说明书很详细
回复

使用道具 举报

32

主题

62

帖子

239

积分

版主

Rank: 7Rank: 7Rank: 7

积分
239
 楼主| 发表于 2026-3-22 19:03:33 | 显示全部楼层
非常欢迎您使用我们清华的数据!感谢您的支持!
回复

使用道具 举报

您需要登录后才可以回帖 登录 | 立即注册

本版积分规则

手机版|科研局数据网

Email:keyanju@163.com

版权所有 © 科研局 保留所有权利

京ICP备05072735号 京公网安备11010502030146号

科研局

学部QQ:1570962499

http://keyanju.com-科研局官方网站

提供最新的官方科研数据、科研信息

快速回复 返回顶部 返回列表